3.6 Biometric Transaction Verification


3.6.1 System Overview

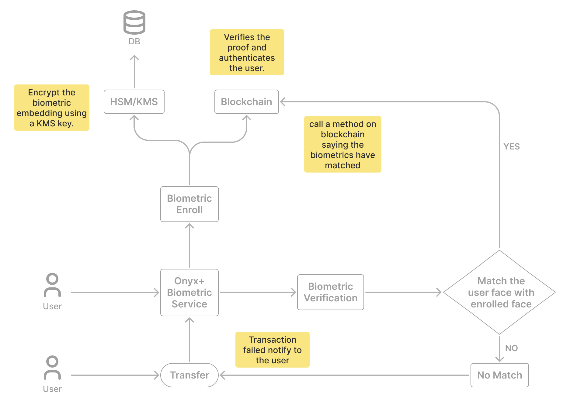
LQDTY introduces optional biometric verification for secure transactions, leveraging its partnership with Telos, a cybersecurity leader.


3.6.2 Biometric Enrollment

  • User Registration: During account setup, users can enroll their biometric data (e.g., fingerprints or facial recognition).
  • Secure Storage: Biometric data is encrypted and stored securely using ZKP compliance mechanisms.

3.6.3 Transaction Initiation

  • Biometric Authentication: Users initiate high-value transactions by authenticating with their biometric credentials.
  • Tamper-Proof Execution: Only authenticated users can authorize these transactions, ensuring security.

3.6.4 Zero-Knowledge Mechanism

  • Privacy Protection: ZKP ensures user identities and sensitive data remain private while enabling secure verification.
  • Efficient Validation: Validates biometrics without exposing personal information.

3.6.5 Verification and Execution

  • Fast Processing: Transactions involving biometric verification are processed with minimal latency.
  • Guaranteed Accuracy: The verification process is designed to eliminate errors and unauthorized access.

3.6.6 Transaction Initiation

  • End-to-End Encryption: Biometric data is encrypted from enrollment to verification, ensuring tamper-proof security.
  • Privacy Compliance: Users retain complete control over their biometric data.

3.6.7 Conclusion

Biometric verification adds a significant layer of security and trust to the LQDTY ecosystem, making it suitable for sensitive applications such as high-value transactions and identity verification.